
What is Process.Science for ITSM?
Process.Science for ITSM is a platform for in-depth analysis of ITSM processes, designed to uncover optimization potential, automate workflows, and reliably meet SLA requirements. The solution provides targeted support for your IT process optimization.
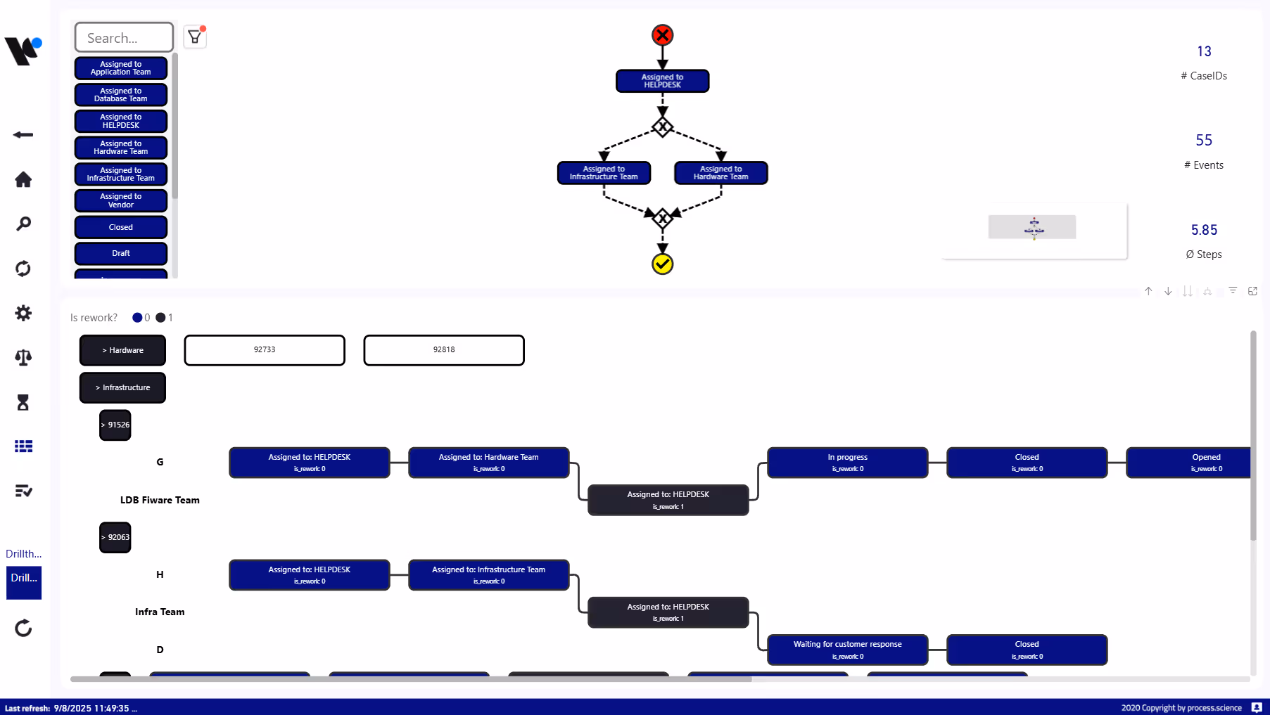
By applying process mining to tools such as Jira, Azure DevOps, and ServiceNow, it not only analyzes tickets but also visualizes the entire lifecycle of your service processes.
The solution goes far beyond classic dashboards:
- How often are tickets moved?
- Where do unnecessary handovers or loops occur?
- Which transitions do agents use most frequently – and with what impact?
- Which process variants lead to delays?
- How do real processes differ from the defined ‘happy path’?
Process.Science for ITSM answers these questions with data-driven, visually prepared insights that can be seamlessly integrated into your BI environment.











