Mit unserem ps4pbi Dezember-Update liegt der gesamte Fokus auf dem Prozessanalysator.
Durch die Aktualisierung unserer Graphbibliothek konnten wir eine enorme Leistungssteigerung für unseren Prozessanalysator erzielen und die Geschwindigkeit um fast 300% erhöhen. Vor allem, wenn Sie mit komplexeren Diagrammen arbeiten, werden Sie das volle Potenzial des neuen Prozessanalysators ausschöpfen können.
Für eine bessere Übersicht in komplexen Diagrammen haben wir einen Navigator hinzugefügt, den Sie aktivieren können. Dieser wird in der unteren rechten Ecke angezeigt.

Indem Sie Aktivitäten die Möglichkeit hinzufügen, Legendenwerte zu Aktivitäten hinzuzufügen, können Sie beispielsweise hervorheben, in welchem Quellsystem eine Aktivität ausgeführt wurde.

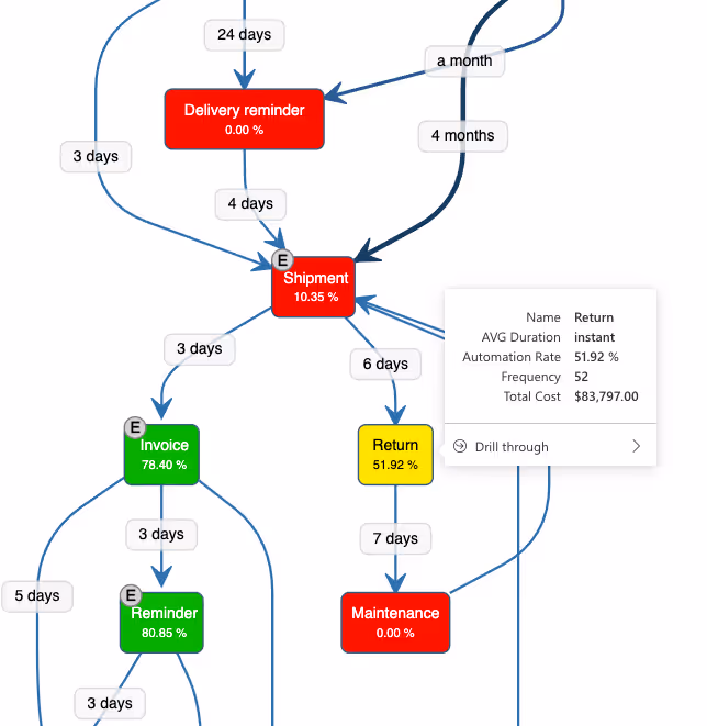
Sie können jetzt den neuen Power BI-Drillthrough für Aktivitäten verwenden und mit einem ausgewählten Filter für eine bestimmte Aktivität zu verschiedenen Seiten in Ihrem Bericht springen.

Die neue Aktivitätsfarbskala kann verwendet werden, um Aktivitätswerte in Farbgruppen zu gruppieren und eine bessere Übersicht zu generieren.

Mit unserem ps4pbi Dezember-Update liegt der gesamte Fokus auf dem Prozessanalysator.
Durch die Aktualisierung unserer Graphbibliothek konnten wir eine enorme Leistungssteigerung für unseren Prozessanalysator erzielen und die Geschwindigkeit um fast 300% erhöhen. Vor allem, wenn Sie mit komplexeren Diagrammen arbeiten, werden Sie das volle Potenzial des neuen Prozessanalysators ausschöpfen können.
Für eine bessere Übersicht in komplexen Diagrammen haben wir einen Navigator hinzugefügt, den Sie aktivieren können. Dieser wird in der unteren rechten Ecke angezeigt.

Indem Sie Aktivitäten die Möglichkeit hinzufügen, Legendenwerte zu Aktivitäten hinzuzufügen, können Sie beispielsweise hervorheben, in welchem Quellsystem eine Aktivität ausgeführt wurde.

Sie können jetzt den neuen Power BI-Drillthrough für Aktivitäten verwenden und mit einem ausgewählten Filter für eine bestimmte Aktivität zu verschiedenen Seiten in Ihrem Bericht springen.

Die neue Aktivitätsfarbskala kann verwendet werden, um Aktivitätswerte in Farbgruppen zu gruppieren und eine bessere Übersicht zu generieren.
