Com nossa atualização de dezembro do ps4pbi, todo o foco está no analisador de processos.
Ao atualizar nossa biblioteca gráfica, conseguimos obter um grande aumento de desempenho para nosso analisador de processos e aumentar a velocidade em quase 300%. Especialmente ao trabalhar com gráficos mais complexos, você experimentará todo o potencial do novo analisador de processos.
Para uma melhor visão geral em gráficos complexos, adicionamos um navegador que você pode ativar. Isso será mostrado no canto inferior direito.

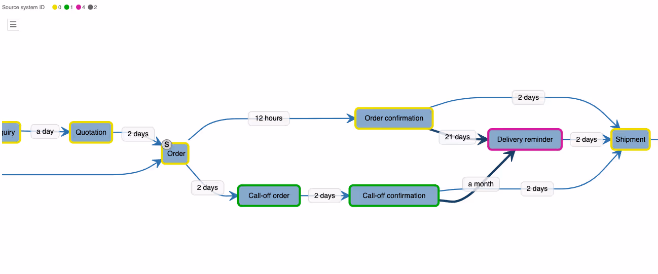
Ao adicionar a capacidade de adicionar valores de legenda às atividades, você pode, por exemplo, destacar em qual sistema de origem uma atividade foi executada.

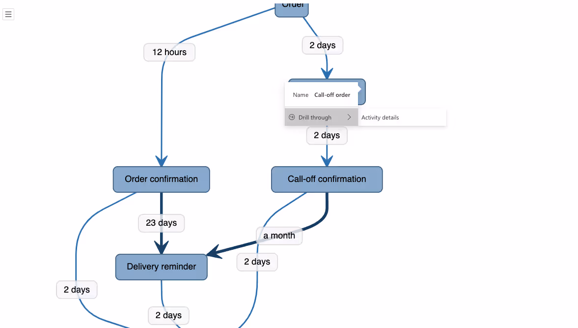
Agora você pode usar o novo detalhamento do Power BI sobre atividades e pular para páginas diferentes em seu relatório com um filtro selecionado em uma determinada atividade.

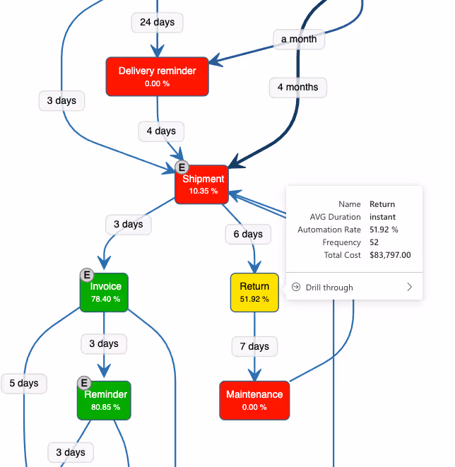
A nova escala de cores da atividade pode ser usada para agrupar os valores das atividades em grupos de cores e gerar uma visão geral melhor.

Com nossa atualização de dezembro do ps4pbi, todo o foco está no analisador de processos.
Ao atualizar nossa biblioteca gráfica, conseguimos obter um grande aumento de desempenho para nosso analisador de processos e aumentar a velocidade em quase 300%. Especialmente ao trabalhar com gráficos mais complexos, você experimentará todo o potencial do novo analisador de processos.
Para uma melhor visão geral em gráficos complexos, adicionamos um navegador que você pode ativar. Isso será mostrado no canto inferior direito.

Ao adicionar a capacidade de adicionar valores de legenda às atividades, você pode, por exemplo, destacar em qual sistema de origem uma atividade foi executada.

Agora você pode usar o novo detalhamento do Power BI sobre atividades e pular para páginas diferentes em seu relatório com um filtro selecionado em uma determinada atividade.

A nova escala de cores da atividade pode ser usada para agrupar os valores das atividades em grupos de cores e gerar uma visão geral melhor.
