Mit unserem ps4qlk Februar-Update liegt der gesamte Fokus auf dem Prozessanalysator.
Durch die Aktualisierung unserer Graphbibliothek konnten wir eine enorme Leistungssteigerung für unseren Prozessanalysator erzielen und die Geschwindigkeit um fast 300% erhöhen. Vor allem, wenn Sie mit komplexeren Diagrammen arbeiten, werden Sie das volle Potenzial des neuen Prozessanalysators ausschöpfen können.
Sie können jetzt jede Prozessinstanz mit unserem Prozessanalysator animieren. Sie können entscheiden, ob Sie die Daten gruppieren (nach Stunde, Tag oder Monat) oder sie animieren möchten, ohne die Daten zu gruppieren.

Für eine bessere Übersicht in komplexen Diagrammen haben wir einen Navigator hinzugefügt, den Sie aktivieren können. Dieser wird in der unteren rechten Ecke angezeigt.

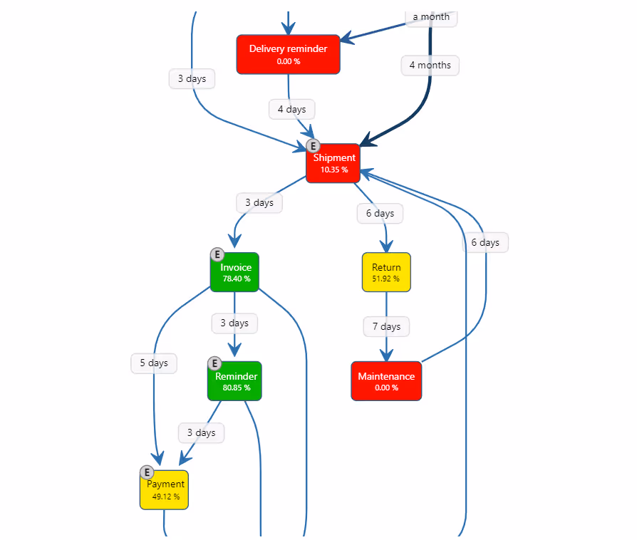
Die neue Aktivitätsfärbung kann verwendet werden, um Aktivitätswerte in Farbgruppen zu gruppieren und eine bessere Übersicht zu generieren. Sie können Ihre eigenen Kennzahlen oder Farbskalen aus Master-Dimensionen verwenden.

Mit unserem ps4qlk Februar-Update liegt der gesamte Fokus auf dem Prozessanalysator.
Durch die Aktualisierung unserer Graphbibliothek konnten wir eine enorme Leistungssteigerung für unseren Prozessanalysator erzielen und die Geschwindigkeit um fast 300% erhöhen. Vor allem, wenn Sie mit komplexeren Diagrammen arbeiten, werden Sie das volle Potenzial des neuen Prozessanalysators ausschöpfen können.
Sie können jetzt jede Prozessinstanz mit unserem Prozessanalysator animieren. Sie können entscheiden, ob Sie die Daten gruppieren (nach Stunde, Tag oder Monat) oder sie animieren möchten, ohne die Daten zu gruppieren.

Für eine bessere Übersicht in komplexen Diagrammen haben wir einen Navigator hinzugefügt, den Sie aktivieren können. Dieser wird in der unteren rechten Ecke angezeigt.

Die neue Aktivitätsfärbung kann verwendet werden, um Aktivitätswerte in Farbgruppen zu gruppieren und eine bessere Übersicht zu generieren. Sie können Ihre eigenen Kennzahlen oder Farbskalen aus Master-Dimensionen verwenden.
