Com nossa atualização de fevereiro do ps4qlk, todo o foco está no analisador de processos.
Ao atualizar nossa biblioteca gráfica, conseguimos obter um grande aumento de desempenho para nosso analisador de processos e aumentar a velocidade em quase 300%. Especialmente ao trabalhar com gráficos mais complexos, você experimentará todo o potencial do novo analisador de processos.
Agora você pode animar cada instância do processo usando nosso analisador de processos. Você pode decidir se deseja agrupar os dados (por hora, dia ou mês) ou animá-los sem agrupar os dados.

Para uma melhor visão geral em gráficos complexos, adicionamos um navegador que você pode ativar. Isso será mostrado no canto inferior direito.

A nova coloração da atividade pode ser usada para agrupar os valores das atividades em grupos de cores e gerar uma visão geral melhor. Você pode usar suas próprias medidas ou com escalas de cores das dimensões mestras.

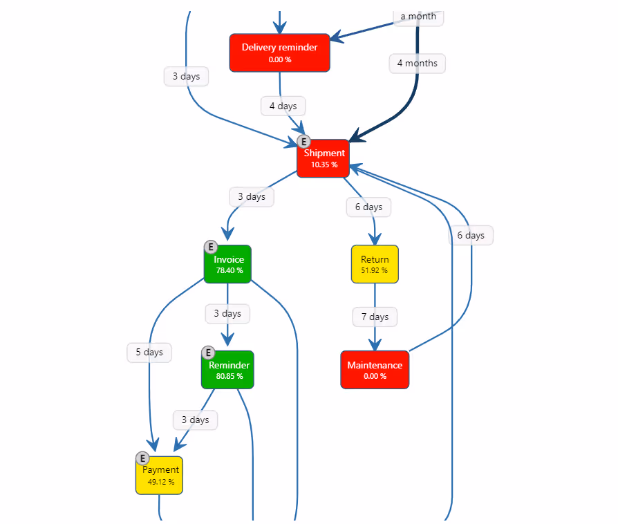
Com nossa atualização de fevereiro do ps4qlk, todo o foco está no analisador de processos.
Ao atualizar nossa biblioteca gráfica, conseguimos obter um grande aumento de desempenho para nosso analisador de processos e aumentar a velocidade em quase 300%. Especialmente ao trabalhar com gráficos mais complexos, você experimentará todo o potencial do novo analisador de processos.
Agora você pode animar cada instância do processo usando nosso analisador de processos. Você pode decidir se deseja agrupar os dados (por hora, dia ou mês) ou animá-los sem agrupar os dados.

Para uma melhor visão geral em gráficos complexos, adicionamos um navegador que você pode ativar. Isso será mostrado no canto inferior direito.

A nova coloração da atividade pode ser usada para agrupar os valores das atividades em grupos de cores e gerar uma visão geral melhor. Você pode usar suas próprias medidas ou com escalas de cores das dimensões mestras.
